陈敏,副教授,化学化工学院化学系党支部书记、分析化学教研室主任,硕士生导师,曲阜师范大学兼职硕士生导师。她以严谨治学深耕科研前沿,以务实担当践行育人使命,以主动作为助力校地融合,在科研创新、挂职服务、党务管理等多个领域上发光发热,用实际行动诠释了高校教师的初心与使命,彰显了新时代青年学者的责任与风采。

01
深耕科研创佳绩,笃行创新结硕果
作为生化分析领域的青年骨干,陈敏博士聚焦新型功能纳米材料的设计制备及其在生化分析领域的应用研究,深耕细作、潜心钻研,在科研道路上稳步前行、不断突破,用一项项扎实的科研成果,为学院学科建设贡献巾帼智慧与硬核力量。
陈敏博士在科研创新道路上勇挑重担、实绩显著,牵头并深度参与多项国家级、省部级科研项目,以实干笃行践行科研使命。目前,她主持国家自然科学基金、山东省自然科学基金、山东省青创团队计划、国家重点实验室开放课题等在研(或有资)项目共7项,参与国家自然科学基金面上项目、山东省自然科学基金面上项目、泰安市教育科学规划“首课思政负责制”专项课题等教科研项目10余项,研究方向涵盖生物医药检测、纳米材料应用等多个重点领域,既为自身科研创新持续注入动力,也为学院提升科研核心竞争力提供了有力支撑。已在Anal. Chem.、Biosens. Bioelectron、ACS Sensors等国际权威SCI一区期刊发表论文近20篇,获授权发明专利3件、在申发明专利1项,用扎实的科研成果彰显了自身的学术素养与创新能力。
近日,陈敏博士针对电化学传感器性能提升问题,通过耦合导电纳米复合材料与功能多肽等生物材料的优势特性,构建了高性能生物传感器(图1),并成功实现对临床血清中疾病标志物(如ANXA1蛋白)的高灵敏、低污染、准确检测,取得了良好的研究效果。相关工作以第一作者、泰山学院第一单位在分析化学领域国际知名期刊《ACS Sensors》(JCR一区TOP,IF = 9.1)上发表了题为“Design of δ-L-lysinyl-L-glutamic acid dimer-functionalized peptides with antifouling and antienzymatic degradation capabilities for robust electrochemical sensing of proteins in undiluted clinical sera”的研究论文(DOI:10.1021/acssensors.5c04659);以共通讯作者、泰山学院第二单位在《Talanta》(JCR一区,IF = 6.1)上发表了题为“An antifouling electrochemical biosensor based on covalent organic framework-iridium nanocomposite functionalized with designed peptide for the detection of β-Amyloid in serum”的研究论文(DOI:10.1016/j.talanta.2026.129483);以第一发明人、泰山学院唯一专利权人,申请中国发明专利1项。据悉,以上研究得到国家自然科学基金、山东省自然科学基金、山东省青创团队计划等项目的资助。

图 1)基于海藻酸钠掺杂的聚3,4-乙烯二氧噻吩导电纳米复合材料与δ‑L‑赖氨酰‑L‑谷氨酸二聚体功能化多肽,构建增强稳定性生物传感器用于临床血清中ANXA1的检测。2)基于TpPa‑1 COF纳米材料与非天然多肽,构建高灵敏、强稳定生物传感器用于血清中Aβ₁₋₄₂蛋白的检测。
02
挂职赋能显担当,校地融合促发展
2025年6月,陈敏博士积极响应组织号召,前往泰安市科技局挂职锻炼。挂职期间,她始终牢记初心使命、主动担当作为,充分发挥高校科研资源优势与自身专业特长,快速融入地方科技工作一线,立足岗位履职尽责,在校地资源深度融合、惠企政策精准落地、高新技术产业发展等关键领域主动发力、实干笃行,用实际行动赢得了挂职单位全体干部职工的一致认可与高度赞誉。为此,泰安市科技局专门向学校发来感谢信,对陈敏博士挂职期间的辛勤付出、责任担当与突出表现给予了充分肯定和高度评价。

挂职期间,陈敏博士深度参与山东省重大科技创新工程、山东省科技型中小企业创新能力提升工程、泰安市创新发展项目(政策引导类)等省市重点科技项目的申报、绩效评价与验收管理工作;并在高新技术企业、科技型中小企业申报等工作中,主动担当、精准服务,细致解读科技政策,积极助力企业提质升级,为地方培育高质量科技企业、提升区域科技创新能力贡献了智慧与力量。陈敏博士在服务地方科技创新发展的实践中,进一步熟悉了科技政策体系与项目管理规范,提升了政策把握、统筹协调与实践应用能力。这段经历,既践行了高校服务地方经济社会发展的职责使命,架起了校地融合、协同创新的坚实桥梁,也为其自身拓宽科研视野、深化产学研合作、提升社会服务能力积累了宝贵经验,实现了个人成长与服务地方发展的同频共振、互促共进。
03
履职尽责显本色,党建引领强担当
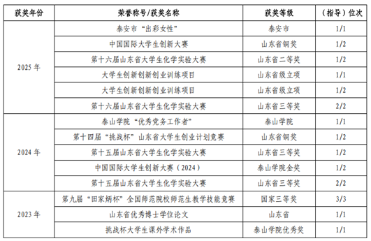
作为化学系党支部书记、分析化学教研室主任及2023级制药工程1-2班班主任,陈敏博士身兼数职、担当尽责,始终坚守立德树人根本任务,将科研创新、教育教学与管理服务深度融合,以匠心育人、以初心履职。自2022年入校以来,她悉心指导学生参与各级各类学科竞赛,获省部级以上奖项9项,用坚守与付出助力学生成长成才。
在党务工作中,作为党支部书记,她扎实推进党支部建设,所在党支部获评2024年“五星级党支部”称号。她始终以高标准严格要求自己,统筹推进科研、教学、管理与党务工作,做到各项工作相得益彰,用责任与担当生动诠释了新时代高校教师的初心使命与时代风采。个人先后荣获2023年山东省优博、2024年泰山学院“优秀党务工作者”、2025年泰安市“出彩女性”等多项荣誉称号。

初心如磐,笃行致远;深耕不辍,方得始终。陈敏博士以科研为基,筑牢创新之魂;以挂职为责,践行服务之心;以育人为本,坚守教育初心;以履职为要,彰显党员本色。未来,相信她将继续在科研道路上勇攀高峰,在服务地方发展中主动作为,在立德树人、履职尽责的征程上砥砺深耕,为推动学校高质量发展贡献更多智慧与力量!
供稿:化学化工学院
供稿审核:曹玉台
编辑:陈梦洁
终审:姜焕伟
